An immunotherapy target database
This database provides researchers annotated information about immunotherapy clinical trials and the genes they target.
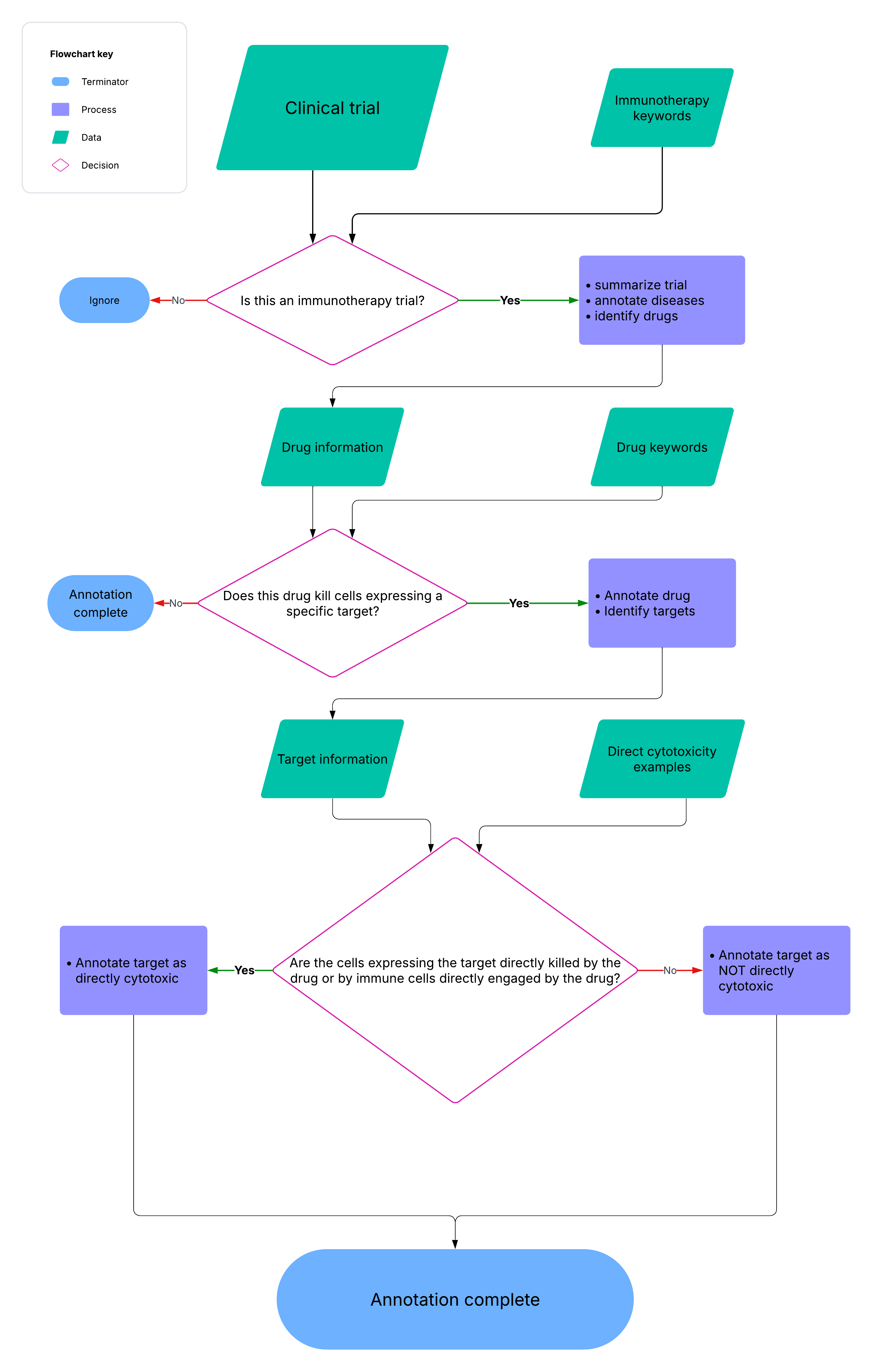
Importantly, the annotations discriminate between targets that are directly cytotoxic and targets that are indirectly cytotoxic. This distinction allows researchers to differentiate immune system targets from targets associated with abnormal cells.
The current dataset includes trials from clinicaltrials.gov with study start dates in 2023 or 2024. Data were downloaded on Dec 2, 2025
Search direct cytotoxic targets here
Database statistics
- 6232 annotated trials
- 16894 annotated drugs
- 5381 annotated targets
- 208 unique direct cytotoxic targets
Methodology workflow
Trials were automatically annotated by a large language model.
